![]() |
![]() | ![]() | ![]() | ![]() |
![]() | |||
Task previsionali | |||
|
I Task previsionali sono generati automaticamente alla creazione del processo e modificati durante le operazioni di avanzamento/respingimento dei task.
La gestione dei modelli Workflow avvisa l'utente in caso di mancanza dei default, tramite il seguente messaggio:
In caso di assegnazione di un default che causa una ricorsione (loop) infinita, il modello è salvato in stato incompleto e un messaggio ne segnala la criticità:
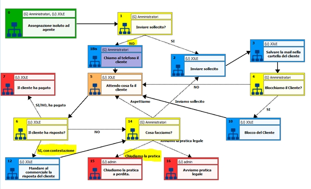
Esempio di Task Previsionali Il flusso di esempio è quello degli "Insoluti UTF", in cui si evidenziano queste risposte di default:
Alla creazione del processo sono creati i task previsionali, che si possono visualizzare scegliendo "Stato Task" = "Tutti" oppure "Previsionali":
Aprendo un task previsionale, sono disabilitate tutte le operazioni possibili tranne "Strumenti/Assegna Utente". In questo modo, si può assegnare il task al probabile esecutore finale e pianificare il futuro lavoro dell'operatore. Chiudendo il task aperto tramite "Assegnazione insoluto ad agente", il task previsionale "Inviare sollecito?" viene cancellato e al suo posto è creato il task in stato "Aperto". Se il task previsionale era assegnato ad un utente, anche il task in fase di creazione è assegnato allo stesso utente.
Di contro, nel caso in cui l'operatore debba essere inserito obbligatoriamente in apertura, sulla maschera di scelta è riportata l'informazione dell'utente a cui è assegnato il task previsionale. A questo punto, sarà cura dell'operatore confermare o meno tale scelta:
Dopo la chiusura del task, l'elenco diventa quindi il seguente:
A questo punto, chiudendo il task decisionale "Inviare sollecito?" tramite una scelta diversa dal valore di default "NO", è rimosso l'albero previsionale del "NO" e creato quello della risposta effettiva "SI":
Se, però, il task è respinto, viene ricreato l'albero previsionale della risposta di default "NO":
A questo punto, aprendo un qualsiasi task, nel tab "Flusso" sono visibili la storia del task ed i futuri task previsionali:
Si tenga presente che nel tab "Diagramma di flusso" non sono riportati i task previsionali. |